Note
Access to this page requires authorization. You can try signing in or changing directories.
Access to this page requires authorization. You can try changing directories.
This article outlines the basic steps to get started with the FHIR® service in Azure Health Data Services.
As a prerequisite, you need an Azure subscription and permissions to create Azure resource groups and deploy Azure resources. You can follow all the steps, or skip some if you have an existing environment. Also, you can combine all the steps and complete them in PowerShell, Azure CLI, and REST API scripts.
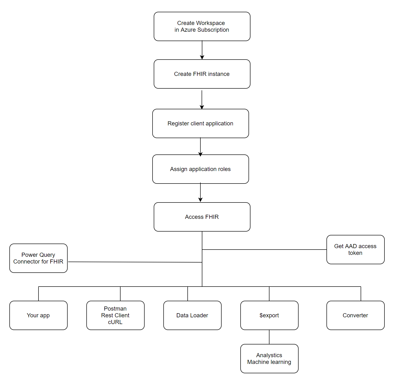
Create a workspace in your Azure subscription
Create a workspace from the Azure portal, or using PowerShell, Azure CLI, and REST API. You can find scripts from the Azure Health Data Services samples.
Note
There are limits to the number of workspaces and the number of FHIR service instances you can create in each Azure subscription.
Create a FHIR service in the workspace
You can create a FHIR service instance from the Azure portal, or using PowerShell, Azure CLI, and REST API. You can find scripts from the Azure Health Data Services samples.
Optionally, you can create a DICOM service in the workspace.
Access the FHIR service
The FHIR service is secured by Microsoft Entra ID that can't be disabled. To access the service API, you must create a client application (also referred to as a service principal) in Microsoft Entra ID, and grant it the right permissions.
Register a client application
You can create or register a client application from the Azure portal, or using PowerShell and Azure CLI scripts. This client application can be used for one or more FHIR service instances. It can also be used for other services in Azure Health Data Services.
If the client application is created with a certificate or client secret, ensure that you renew the certificate or client secret before expiration and replace the client credentials in your applications.
You can delete a client application. Before you delete a client application, ensure it isn't used in production, dev, test, or quality assurance (QA) environments.
Grant access permissions
You can grant access permissions or assign roles in the Azure portal, or by using PowerShell and Azure CLI scripts.
Perform create, read, update, and delete (CRUD) transactions
You can perform Create, Read (search), Update, and Delete - CRUD - transactions against the FHIR service in your applications or by using tools such as REST Client, and cURL. Because the FHIR service is secured by default, you need to obtain an access token and include it in your transaction request.
Get an access token
You can obtain a Microsoft Entra access token by using PowerShell, Azure CLI, REST CCI, or .NET SDK. For more information, see Get an access token.
Access using existing tools
- REST Client
- cURL
- There are tools available online offering intuitive interfaces for API testing and development. To use tools for accessing the FHIR service, refer to the open-source sample. Starter collection of FHIR sample queries
Load data
You can load data directly by using the POST or PUT method against the FHIR service. To bulk load data, you can use $import operation. For information, visit import operation.
CMS, search, profile validation, and reindex
You can find more details on interoperability and patient access, search, profile validation, and reindex in the FHIR service documentation.
Export data
Optionally, you can export ($export) data to Azure Storage and use it in your analytics or machine-learning projects. You can export the data "as-is" or de-identified in ndjson format.
Convert data
Optionally, you can convert HL7 v2 data and other formats to FHIR.
Using FHIR data in Power BI dashboard
Optionally, you can create Power BI dashboard reports with FHIR data. For more information, see Power Query connector for FHIR
Next steps
Deploy a FHIR service in Azure Health Data Services
Note
FHIR® is a registered trademark of HL7 and is used with the permission of HL7.
