Note
Access to this page requires authorization. You can try signing in or changing directories.
Access to this page requires authorization. You can try changing directories.
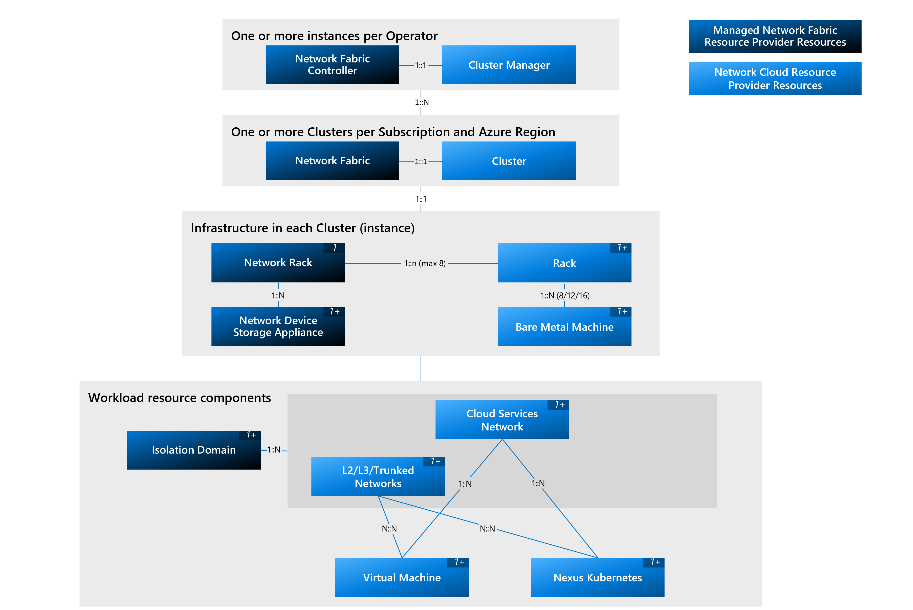
This article provides an overview of Azure Operator Nexus components and their representation as Azure Resource Manager resources.
Figure: Resource model
Network Fabric infrastructure
These resources represent the physical and logical infrastructure that forms your Operator Nexus instance.
Network Fabric Controller
The Network Fabric Controller bridges Azure and your on-premises network infrastructure, managing the lifecycle and configuration of network devices. See Network Fabric Controller overview.
Network Fabric
Network Fabric represents your on-premises network topology in Azure, containing network racks, devices, and isolation domains. See How to configure Network Fabric.
Network racks
Network racks represent on-premises racks from the networking perspective, containing network devices like routers, switches, and network packet brokers. Lifecycle is tied to the Network Fabric resource.
Network devices
Network devices represent physical networking equipment (CE routers, ToR switches, management switches, NPBs) deployed in your instance. See Network Fabric read-only commands and Network Fabric read-write commands.
Isolation domains
Isolation domains provide network connectivity for east-west and north-south traffic, supporting both Layer 2 and Layer 3 networks. See Isolation domain concepts.
Compute and Storage infrastructure
Cluster Manager
The Cluster Manager runs in Azure and manages the lifecycle of on-premises infrastructure clusters. A single Cluster Manager can manage multiple Operator Nexus instances.
Cluster
The Cluster resource represents a collection of racks, bare metal machines (BMM), storage, and networking, providing a holistic view of deployed compute capacity. See Cluster deployment overview.
Rack
Racks represent compute servers (bare metal machines), management servers, and networking equipment. Lifecycle is managed as part of the Cluster.
Bare Metal Machine
Bare metal machines (BMM) are physical servers that host virtual machines and Kubernetes clusters for your workloads. See Compute concepts.
Storage appliance
Storage appliances provide persistent local storage for your instance, ensuring data remains on-premises. See Storage concepts.
Workload resources
These resources support your virtualized and containerized workloads.
Network resources
Network resources provide virtual networking for workloads hosted on VMs or Kubernetes clusters. See Nexus workload network types.
- Cloud Services Network - Provides access to DNS, NTP, and Azure PaaS services
- Layer 2 Network - Enables east-west communication between workloads
- Layer 3 Network - Facilitates north-south communication with external networks
- Trunked Network - Provides access to multiple Layer 2 and Layer 3 networks
Virtual machine
Virtual machines host your Virtualized Network Function (VNF) workloads. See How to deploy virtual machines.
Nexus Kubernetes cluster
Nexus Kubernetes clusters are Kubernetes clusters designed to host Containerized Network Function (CNF) workloads on your on-premises instance. See Nexus Kubernetes cluster concepts.