Note
Access to this page requires authorization. You can try signing in or changing directories.
Access to this page requires authorization. You can try changing directories.
Note
Community interest groups have now moved from Yammer to Microsoft Viva Engage. To join a Viva Engage community and take part in the latest discussions, fill out the Request access to Finance and Operations Viva Engage Community form and choose the community you want to join.
You can use the Microsoft Dynamics AX 2009 Data migration tool (DMT) to migrate your data from AX 2009 to finance and operations. Using the DMT is the only supported upgrade path from AX 2009. The DMT helps you find and fill gaps between the table schemas for each version, and helping you move your data.
Note
Start your cloud migration journey with a no-charge, no-obligation migration assessment through the Dynamics 365 Migration Program.
Architecture
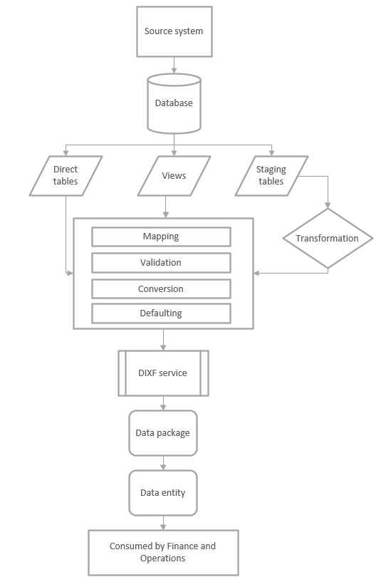
The following illustration describes the architecture of the DMT, and how data from the source system (AX 2009) is processed and moved to the target system (finance and operations).
Data migration process
The following illustration shows the overall process of collecting and preparing the data in your AX 2009 instance and then importing that data into your new environment.
Before you can use the DMT to export data from the source environment (AX 2009), you must complete the following preprocessing tasks:
- Map the table fields between the source and target environments.
- Apply conversions to the source data.
- Set up default values for the source data.
- Apply query filters.
Because the source system can have multiple legal entities, you must select the legal entities that contain the data to migrate. For the selected legal entities, you can review the source tables and their row counts. You can also view any virtual companies. Finally, you can analyze virtual companies that legal entities are attached to and the related tables.
Successful migration of exported data requires that you map a source table to an equivalent target data entity. You set up the mapping by using a Microsoft Excel mapping file that allows for automatic mapping of the source and target fields of each table. The mapping file also includes the data from the schema of the new data entities and the default data that is required in some tables.
Before you can migrate data from AX 2009, you must complete the following tasks to meet the migration requirements:
- Select target dimensions that correspond to the source dimensions that are populated based on the selected legal entities.
- Review the inventory dimensions that are included with the selected legal entities.
- Select the chart of accounts for each legal entity, or consolidate multiple legal entities into a single chart of accounts.
- Complete the basic ledger setup.
- Apply data conversions to the source data, based on the extended data type (EDT) of the field.